Một ứng dụng Spa / Beauty hiện đại

Công nghệ đứng sau một ứng dụng Spa / Beauty hiện đại



6
Trong thời đại số, các spa – beauty salon không chỉ cạnh tranh bằng chất lượng dịch vụ mà còn bằng trải nghiệm công nghệ. Một ứng dụng đặt lịch, quản lý dịch vụ và chăm sóc khách hàng tốt sẽ giúp spa vận hành chuyên nghiệp, giữ chân khách hàng và tăng doanh thu bền vững.
Vậy một app Spa hiện đại được xây dựng bằng những công nghệ nào?
1. Giao diện người dùng (UI/UX) – Trải nghiệm là yếu tố cốt lõi



6
Công nghệ thường dùng
- Flutter (Google)
- React Native
- Swift (iOS) / Kotlin (Android)
Vai trò
- Thiết kế giao diện nhẹ nhàng, sang trọng, phù hợp ngành làm đẹp
- Trải nghiệm mượt mà: đặt lịch nhanh, xem dịch vụ rõ ràng
- Hỗ trợ đa nền tảng (iOS & Android) với một codebase duy nhất (Flutter / React Native)
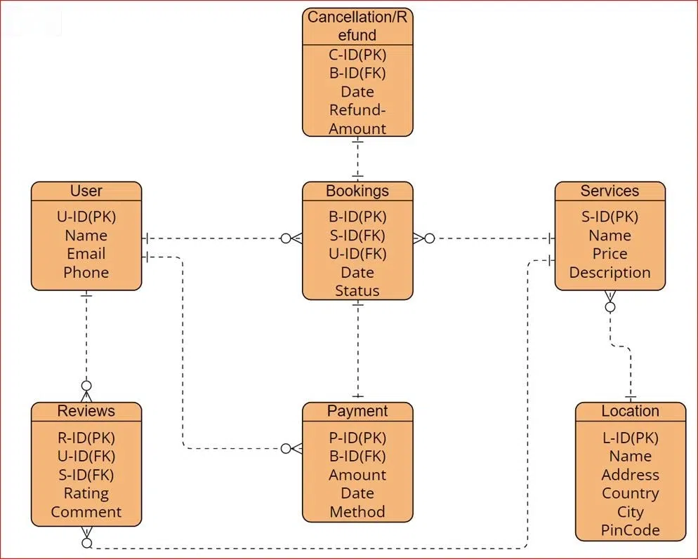
2. Backend – Bộ não vận hành của toàn bộ hệ thống

6
Công nghệ phổ biến
- Python (FastAPI / Django REST)
- Node.js (NestJS / Express)
- REST API / GraphQL
Chức năng
- Quản lý khách hàng, dịch vụ, nhân viên
- Xử lý đặt lịch, hủy lịch, thanh toán
- Đồng bộ dữ liệu real-time giữa app và hệ thống quản trị
3. Cơ sở dữ liệu – Lưu trữ & phân tích dữ liệu khách hàng

6
Công nghệ thường dùng
- PostgreSQL / MySQL
- Firebase Firestore
- Redis (cache)
Lợi ích
- Lưu lịch sử sử dụng dịch vụ của khách hàng
- Cá nhân hóa ưu đãi, combo, gói dịch vụ
- Phân tích hành vi để tối ưu marketing
4. Thanh toán & ví điện tử – Thuận tiện và an toàn



6
Tích hợp
- Ví điện tử (MoMo, ZaloPay…)
- Thanh toán thẻ
- Ví nội bộ trong app (Wallet)
Công nghệ
- API cổng thanh toán
- Token hóa dữ liệu
- Chuẩn bảo mật PCI-DSS
5. Thông báo & chăm sóc khách hàng tự động



6
Công nghệ
- Firebase Cloud Messaging (FCM)
- Email Automation
- Zalo OA / SMS API
Ứng dụng thực tế
- Nhắc lịch hẹn tự động
- Gửi ưu đãi cá nhân hóa
- Chăm sóc khách hàng sau dịch vụ
6. Hệ thống quản trị (Admin Dashboard)



6
Công nghệ
- React / Vue
- Ant Design / Tailwind
- Power BI / Dashboard nội bộ
Chức năng
- Quản lý lịch hẹn & nhân viên
- Theo dõi doanh thu theo ngày / tháng
- Báo cáo & phân tích hoạt động spa
Kết luận
Một ứng dụng Spa hiện đại không chỉ là “đặt lịch”, mà là một hệ sinh thái công nghệ kết nối:
- Khách hàng
- Nhân viên
- Quản lý
- Marketing & chăm sóc sau bán
Việc đầu tư đúng công nghệ ngay từ đầu sẽ giúp spa:
- Vận hành trơn tru
- Tăng trải nghiệm khách hàng
- Mở rộng quy mô dễ dàng trong tương lai
